即将踏上英国留学之旅的你,是否对行前准备一头雾水?别担心,我们为你整理了一份超详细的【2025英国留学生行前指导】,从材料准备到抵英生活,一篇搞定!
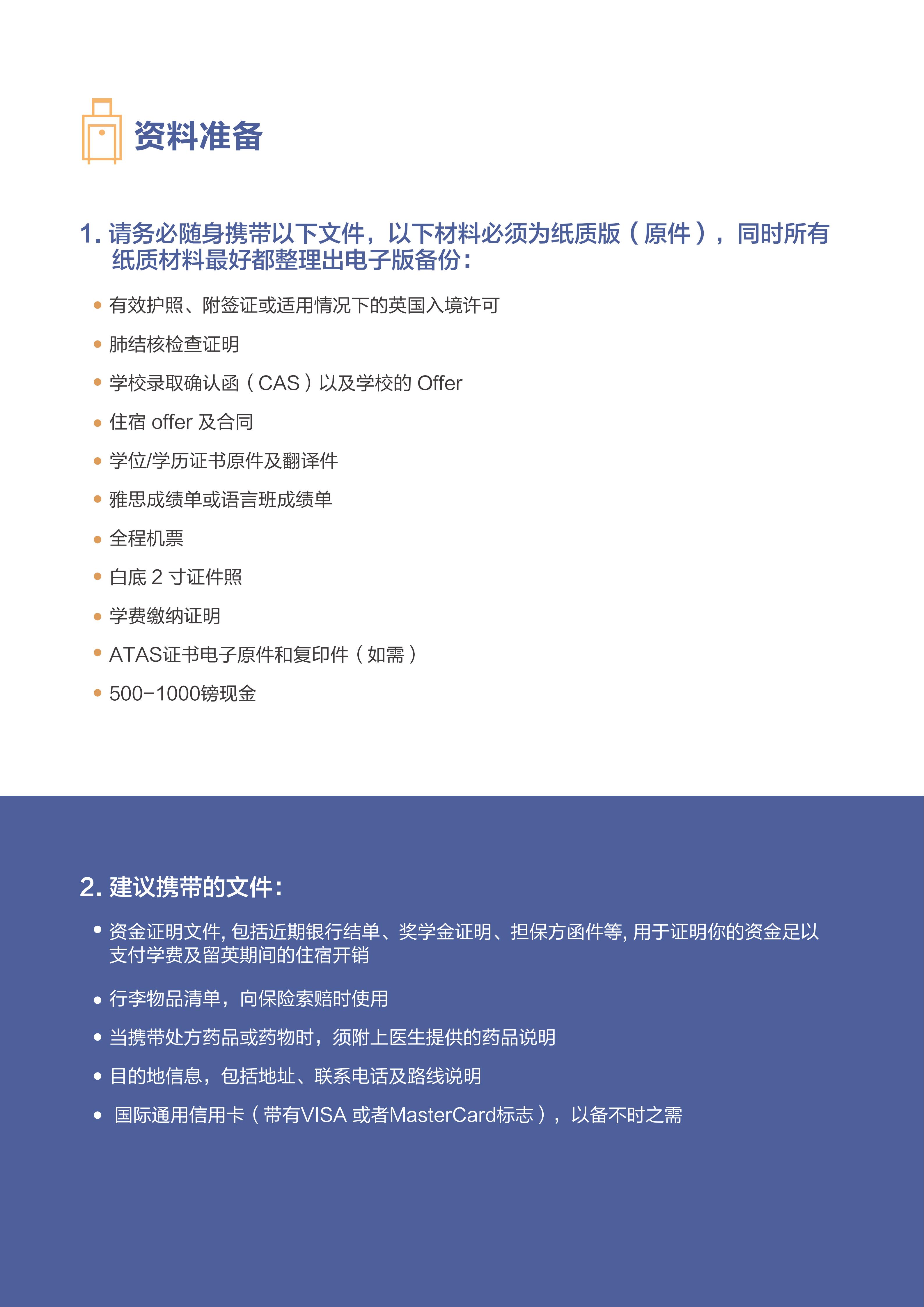
📌 一、必备文件清单(务必随身携带!)
护照+签证/入境许可
肺结核检查证明
CAS + Offer
住宿合同
学位证+成绩单(中英文)
雅思/语言班成绩单
机票行程单
白底证件照
学费缴纳证明
ATAS证书(如需)
现金£500-1000
建议额外准备:资金证明、药品说明、信用卡、行李清单、目的地联系信息。
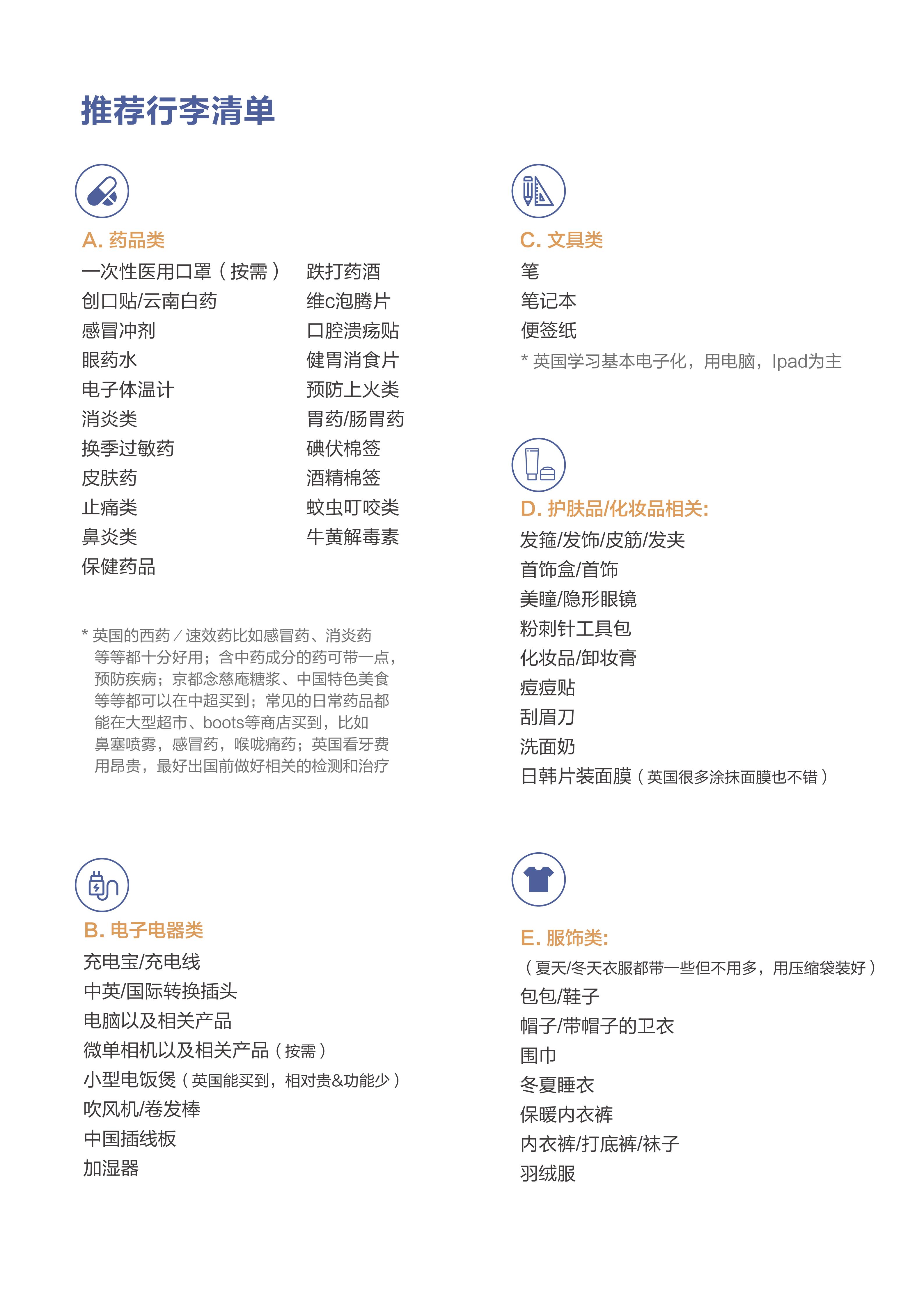
🧳 二、行李推荐清单(精选版)
💊 药品类:感冒药、消炎药、肠胃药、过敏药、创可贴、体温计等(注:中药可少量携带,日常药在Boots可买)
🔌 电器类:转换插头、中国插线板、充电宝、电饭煲(可选)、吹风机
📒 文具类:笔、本子(英国多用电子设备)
🧴 护肤/化妆:日韩面膜、美瞳、发饰、化妆品(英国涂抹面膜也不错)
👔 服饰类:四季衣物(用压缩袋)、羽绒服、内衣、帽子围巾等
🚫 三、禁止携带物品
肉类、奶制品、新鲜蔬果
植物种子、土壤、蜂蜜
毒品、危险药品、淫秽物品
假冒盗版产品、武器弹药
野生动物制品
✅ 详细清单可查看:
https://www.gov.uk/bringing-goods-into-uk-personal-use
🏠 四、住宿选择
学生宿舍:便宜安全,但需早申请
校外公寓:包bill,省心但价高
校外租房:锻炼自理能力,注意合同与押金保护
📖 建议提前通过学校住宿办公室或以下网站了解:
https://www.gov.uk/tenancy-deposit-protection
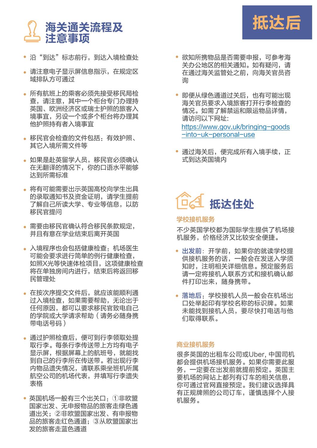
🛃 五、海关与接机
📱 六、电子签证 eVisa(2025年起实施)
🏥 七、就医与注册
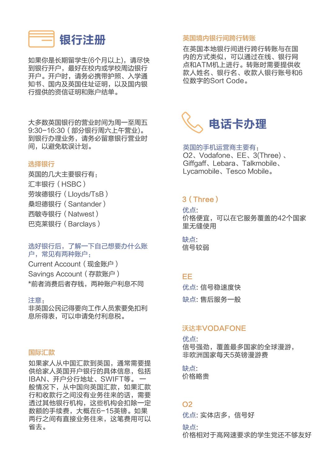
🏦 八、银行开户
📶 九、电话卡办理
🚆 十、交通出行
火车:用Trainline或National Rail订票,办Young Persons Card享折扣
伦敦必备:Oyster卡(地铁/巴士/火车通用)
巴士:National Express、Megabus等
出租车:Black Cab(打表)或预订minicab
🛒 十一、购物与饮食
超市:Tesco、Sainsbury’s(平价)、Waitrose、M&S(高端)
中超:各地都有,调料、零食、冷冻食品齐全
外卖平台:Deliveroo、Uber Eats、HungryPanda(中餐专送)
餐厅:建议提前预约,Tripadvisor/Yelp查评分
📖 十二、学习与防骗
🆘 十三、紧急联系
中国驻英使馆:0044 020-72994020
报警/火警/急救:999
NHS热线:0800 665544
希思罗机场:0844 335 1801
✨ 温馨提示:
本文内容截至2025年5月,政策可能变动,请以官方信息为准。
祝愿每一位留学生顺利启程,平安抵英,开启精彩的留学之旅!
📢 分享给即将赴英的同学&家长,收藏备用!
更多留学资讯,持续关注我们⬇️























