IELTS雅思模考 Ai 算力平台 全科自动批改

2025年山东高考分数线公布

发表时间:2025-06-25 16:09
山东2025年高考第二场新闻发布会于6月25日15:00举行。

图片

发布会现场直播截图


此次发布会上,省招考院通报2025夏季高考和学业水平等级考试评卷工作情况、录取政策、录取工作安排,公布分数线情况。


经省招考委审议确定的夏季高考各类别各批次分数线如下:

其中特殊类型招生控制线为521分,一段线为441分,二段线为150分。“3+2对口贯通分段培养”高职志愿填报资格线为391分。





高考成绩查询


届时山东省招考院将为考生推送成绩短信,考生接收短信的手机号码为高考报名使用的手机号码。

考生也可登录 山东省2025年普通高考成绩查询平台、“爱山东”APP、国家政务服务平台山东省教育招生考试院官网及微信公众号、山东省教育发布微信公众号等查询高考成绩。





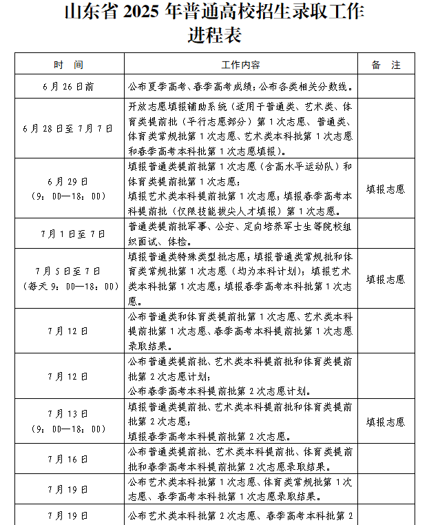
高考志愿填报时间及要求


图片
图片





录取批次设置、分数线划定及志愿设置

2025年夏季高考分普通类、艺术类、体育类三类,按类别分批次依次进行录取。各类别、各批次实行平行志愿投档录取的专业,考生总成绩(含政策性加分,下同)相同时,依次按语文数学总成绩、语文或数学单科最高成绩、外语单科成绩、等级考试选考科目单科最高成绩、等级考试选考科目单科次高成绩由高到低排序投档;如仍相同,比较考生志愿顺序,顺序在前者优先投档,志愿顺序相同则全部投档。


各类别、各批次被录取的考生,不再参加后续志愿填报和录取。


(一)普通类。


普通类分为提前批、特殊类型批和常规批三个录取批次,录取工作按三个批次依次进行。根据考生总成绩,按照普通类本科招生计划数的1:1.2划定普通类一段线;按照普通类本、专科招生计划总数和生源情况划定普通类二段线,作为考生参与录取的最低控制线;按照普通类本科招生计划数的1:0.5划定特殊类型招生控制线。


1.提前批。

普通类提前批分为A类(非平行志愿部分)和B类(平行志愿部分)。

提前批A类含军事类、公安政法类、飞行技术、航海类、消防救援、综合评价、高水平运动队等本科招生,以及定向培养军士生等类型的专科招生。

提前批B类含国家公费师范生、省属公费生、部分高校的马克思主义理论专业、紧缺涉农试点专业等类型本科招生。


(1)志愿填报。

提前批A类实行以学校为单位的志愿模式。第1次志愿填报,考生只能填报1个学校志愿;第2次志愿填报,考生填报4个顺序学校志愿。每个学校志愿可填报6个专业志愿及1个专业服从调剂志愿,以下情况除外:①高水平运动队单设志愿,设1个学校志愿,不设专业志愿。考生只能根据入围名单(以教育部“阳光高考”平台公布的名单为准)填报学校志愿,同时取得多个学校入围资格的也只能填报1个院校志愿,只填报1次志愿。②军队招收飞行学员单设志愿,设1个学校志愿,1个专业志愿,合格考生只填报1次志愿,被录取后不再参加后续投档录取。③民航招收飞行学员单设志愿,合格考生可填报2次志愿。第1次志愿可填报1个学校志愿,1个专业志愿,第2次志愿可填报4个顺序学校志愿,每个学校志愿可填报1个专业志愿。

提前批B类可填报2次志愿,均实行以“专业(专业类)+学校”为单位的平行志愿模式,1个“专业(专业类)+学校”为1个志愿。考生每次填报志愿的数量不超过60个。其中,省属公费生以“专业(分就业市方向)+学校”为1个志愿。

提前批A类、B类不得兼报,考生只能从中选择一类填报。普通类一段线及以上考生可填报提前批本科志愿,也可以填报提前批专科志愿;普通类一段线下、二段线(含)上考生只能填报提前批专科志愿。

飞行技术专业分数线参照民航总局有关规定执行,定向培养军士生分数线参照我省定向培养军士生文件要求执行。


(2)投档办法。

①提前批A类(非平行志愿部分)。

第一次志愿投档。对达到或超过普通类一段线的考生,根据其志愿,原则上按招生计划1∶1.2从高分到低分投档,同分考生全部投档。以下情况除外:军队院校、公安院校、定向培养军士生的院校投档,分别按照军校、公安、定向培养军士生相关文件执行;本科高校综合评价招生,依据招生高校确定的入围考生名单及录取控制分数线,按考生志愿全部投档;军队及民航招收飞行学员,根据考生志愿关联合格名单全部投档;高水平运动队招生,关联教育部“阳光高考”平台公布入围名单,根据考生填报志愿全部投档。

部属及外省省属高校有特殊投档要求的,须于投档前向省教育招生考试院提出书面申请,经审核后确定。

第二次志愿投档。按志愿顺序分4个轮次依次投档录取,首先按考生第一志愿投档录取,未完成计划的高校参与第二轮次投档,进行考生第二志愿录取,依此类推。每个志愿投档办法与第一志愿投档办法一致。

②提前批B类(平行志愿部分)。

将考生按分数(位次)优先的原则从高分到低分排序,按考生填报的“专业(专业类)+学校”志愿顺序,按招生计划1∶1投档。


2.特殊类型批。

包括教育部高校专项计划本科招生。


(1)志愿填报。

高校专项计划安排1次志愿填报,设1个学校志愿、6个专业志愿及1个专业服从调剂志愿。

在特殊类型招生控制线上且具有相关资格的考生,可填报教育部高校专项计划志愿。考生所报志愿必须与取得高校专项计划资格的高校一致。


(2)投档办法。

将高考成绩达到或超过特殊类型招生控制线,且取得高校专项录取资格的考生根据其志愿全部投档,由招生高校确定录取名单。


3.常规批。

包括未列入提前批和特殊类型批的其他本、专科招生。实行分段填报志愿、分段录取的办法。


(1)志愿填报。

安排3次志愿填报,第1次志愿填报由普通类一段线上考生填报本科志愿,第2次和第3次志愿填报由普通类二段线上考生(含未被录取的一段线上考生)填报本、专科志愿。

3次志愿均实行以“专业(专业类)+学校”为单位的平行志愿模式,1个“专业(专业类)+学校”为1个志愿。考生每次填报志愿的数量不超过96个。

地方专项计划志愿包含在96个志愿之内,具有相应资格的考生可在常规批第1次志愿填报时填报,若第1次志愿录取完成后仍有剩余计划,可在常规批后续志愿填报时继续填报。

文物全科人才志愿包含在96个志愿之内,考生可在常规批第1次志愿填报时填报,若第1次志愿录取完成后仍有剩余计划,可在常规批后续志愿填报时继续填报。

高职院校专项计划志愿包含在96个志愿之内,具有相应资格的考生可在常规批第2次志愿填报时填报,若第2次志愿录取完成后仍有剩余计划,可在常规批第3次志愿填报时继续填报。

公费专科医学生包含在96个志愿之内,考生可在常规批第2次志愿填报时填报,若第2次志愿录取完成后仍有剩余计划,可在常规批第3次志愿填报时继续填报。

“3+2对口贯通分段培养”高职阶段招生,总成绩达到或超过普通类一段线下50分的考生,可在常规批第2次志愿填报时填报,若第2次志愿录取完成后仍有剩余计划,可在常规批第3次志愿填报时继续填报。


(2)投档办法。

将考生按分数(位次)优先的原则从高分到低分排序,按考生填报的“专业(专业类)+学校”志愿顺序投档。地方专项计划、高职院校专项计划等对报考资格有要求的,投档时须关联具备资格考生名单。

山东省属高校统一按招生计划1∶1投档。部属及外省省属高校按其确定的投档比例投档;未调整投档比例的,按其招生计划1∶1投档。


(二)艺术类。


艺术类分为本科提前批、本科批和专科批三个录取批次,录取工作按三个批次依次进行。各专业类别本科文化控制线按教育部有关规定划定,其中播音与主持类为普通类一段线;美术与设计类、音乐类、书法类为普通类一段线的75%;舞蹈类、表(导)演类、戏曲类为普通类一段线的65%。专科文化控制线与普通类二段线相同。


1.本科提前批。

本科提前批分为A类(非平行志愿部分)和B类(平行志愿部分)。

本科提前批A类包括独立设置本科艺术院校(含部分艺术类本科专业参照执行的少数高校)等组织校考的专业、省际联考的戏曲类本科专业。

本科提前批B类包括省属公费师范生艺术类专业。


(1)志愿填报。

本科提前批A类实行以学校为单位的志愿模式,安排1次志愿填报,考生填报1个学校志愿,学校志愿下可填报4个专业志愿及1个专业服从调剂志愿,考生填报专业应为同一专业类别且成绩使用类型相同。

本科提前批B类省属公费师范生安排2次志愿填报,均实行以“专业(分就业市方向)+学校”为单位的平行志愿模式,1个“专业(分就业市方向)+学校”为1个志愿。考生每次填报志愿的数量不超过60个。

本科提前批A类、B类不得兼报,考生只能从中选择一类填报。填报校考专业志愿,文化成绩须达到普通类一段线或招生高校破格录取要求。填报提前批省属公费师范生艺术类专业及省际联考的戏曲类专业志愿,文化成绩须达到我省艺术类相应专业类别本科文化控制线。


(2)投档办法。

本科提前批A类美术与设计类、书法类、舞蹈类、音乐类、播音与主持类、表(导)演类等校考专业,按照合格考生的志愿并关联第一专业成绩,按专业大类全部投档。省际联考的戏曲类本科专业按照考生志愿,在戏曲类本科文化控制线上,关联合格考生填报的第一专业成绩全部投档。招生高校按照本校招生章程录取。

本科提前批B类省属公费师范生艺术类专业实行平行志愿投档,对专业成绩合格且达到艺术类本科所属专业类别文化控制线的考生,按综合成绩(与本科批投档计算办法相同)从高到低排序,遵循考生填报的志愿顺序,按招生计划1:1投档,由高校审核录取。


2.本科批。

除提前批之外的所有艺术类本科招生。


(1)志愿填报。

安排2次志愿填报,考生须达到艺术类相应专业类别本科文化控制线方能填报。省级统考专业类别内实行平行志愿,均实行以“专业(专业类)+学校”为单位的志愿模式,1个“专业(专业类)+学校”为1个志愿,考生每次志愿填报的数量不超过60个。音乐类具有音乐表演、音乐教育合格专业成绩的考生,表(导)演类具有戏剧影视表演、戏剧影视导演合格专业成绩的考生,可同时填报相应专业志愿。


(2)投档办法。

省级统考专业均实行平行志愿投档,对专业成绩合格且达到艺术类本科所属专业类别文化控制线的考生,按综合成绩从高到低排序,遵循考生填报的志愿顺序,按招生计划1:1投档,由高校审核录取。其中,音乐类专业遵循考生志愿,使用相应音乐表演或音乐教育专业综合成绩投档;表(导)演类专业遵循考生志愿,使用相应戏剧影视表演、戏剧影视导演或服装表演专业综合成绩投档;舞蹈类专业投档不关联舞种方向。

各专业类别综合成绩(四舍五入保留两位小数)计算办法分别是:

美术与设计类、音乐类、舞蹈类、表(导)演类专业综合成绩按照专业成绩占50%、文化成绩(含政策性加分,下同)占50%折算形成,综合成绩=专业成绩×750/300×50%+文化成绩×50%。

书法类综合成绩按照专业成绩占40%、文化成绩占60%折算形成,综合成绩=专业成绩×750/300×40%+文化成绩×60%。

播音与主持类综合成绩按照专业成绩占30%、文化成绩占70%折算形成,综合成绩=专业成绩×750/300×30%+文化成绩×70%。


3.专科批。

包括所有艺术类专科招生。


(1)志愿填报。

安排2次志愿填报,考生须达到艺术类专科文化控制线方可填报。省级统考专业类别内实行平行志愿,考生按“专业(专业类)+学校”志愿模式填报,每次志愿填报数量不超过60个。音乐类具有音乐表演、音乐教育合格专业成绩的考生,表(导)演类具有戏剧影视表演、戏剧影视导演合格专业成绩的考生,可同时填报相应专业志愿。省际联考的戏曲类专科专业实行院校志愿,考生每次填报1个院校志愿,院校志愿内设1个专业志愿。


(2)投档办法。

省级统考专业均实行平行志愿投档,对专业成绩合格且达到艺术类专科文化控制线的考生,按综合成绩从高到低排序,遵循考生志愿顺序,按招生计划1:1投档(参照本科批投档办法),由高校审核录取。

省际联考的戏曲类专科专业按照考生志愿,在艺术类专科文化控制线上,关联合格考生专业成绩全部投档,招生高校按照本校招生章程录取。


(三)体育类。


体育类分为提前批和常规批两个录取批次。体育类在专业、文化成绩双达线的合格生源范围内,按综合成绩划线,综合成绩按照专业成绩占70%、文化成绩占30%的办法计算。综合成绩=专业成绩×750/100×70%+文化成绩×30%(综合成绩四舍五入保留两位小数)。


根据考生综合成绩,按照体育类本科招生计划数的1:1.2划定体育类一段线;按照体育类本、专科招生计划总数和生源情况划定体育类二段线,作为考生参与录取的最低控制线。


1.提前批。

包括省属公费师范生体育专业本科招生。


(1)志愿填报。

安排2次志愿填报,均实行以“专业(专业类)+学校”为单位的平行志愿模式,1个“专业(定向就业市)+学校”为1个志愿。达到体育类一段线的考生可以填报提前批志愿。考生每次填报志愿的数量不超过60个。


(2)投档办法。

根据考生综合成绩从高分到低分排序,遵循考生志愿,按专业招生计划1∶1投档,由高校审核录取。


2.常规批。

包括未列入提前批的其他本、专科招生。实行分段填报志愿、分段录取的办法。


(1)志愿填报。

安排3次志愿填报,均实行“专业(专业类)+学校”为单位的平行志愿,1个“专业(专业类)+学校”为1个志愿。考生每次填报志愿的数量不超过60个。第1次志愿填报由体育类一段线上考生填报本科志愿,第2次和第3次志愿填报,达到体育类一段线未被录取的考生可填报本、专科志愿,体育类一段线下、二段线(含)以上的考生只可填报专科志愿。


(2)投档办法。

根据考生综合成绩从高分到低分排序,遵循考生志愿,按专业招生计划1∶1投档,由高校审核录取。

扫码关注:
联系微信:13791917776
手机号码:13791917776
联系邮箱:egfnb1g@126.com